首页
工作动态
行政体制改革与管理
事业单位改革与管理
监督检查
事业单位登记管理
电子政务
机关党建
政策法规
温馨提示:本网站现正改版,如有不当之处,敬请提出宝贵意见;给你带来不便,敬请谅解
站内搜索:
项目详情
项目名称
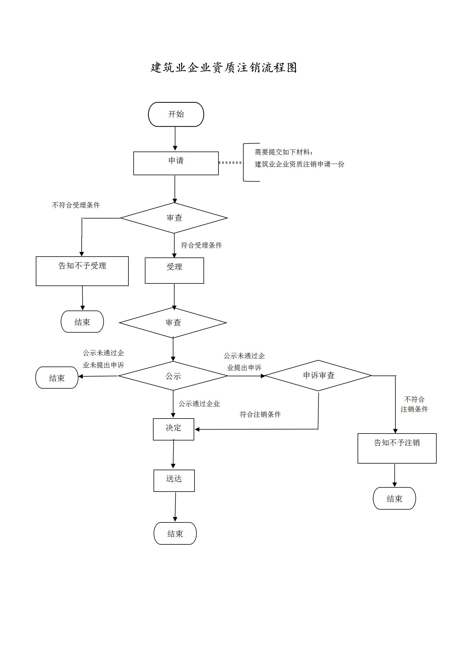
建筑业企业资质注销
职权类别
行政许可
实施机构
市住建局
实施依据
1.《中华人民共和国建筑法》(1997年11月1日中华人民共和国主席令第91号公布,2011年4月22日修改)第十三条:从事建筑活动的建筑施工企业、勘察单位、设计单位和工程监理单位,按照其拥有的注册资本、专业技术人员、技术装备和已完成的建筑工程业绩等资质条件,划分为不同的资质等级,经资质审查合格,取得相应等级的资质证书后,方可在其资质等级许可的范围内从事建筑活动。 2.《建筑业企业资质管理规定》(2015年1月22日中华人民共和国住房和城乡建设部令第22号公布) 第十条:下列建筑业企业资质,由企业工商注册所在地省、自治区、直辖市人民政府住房城乡建设主管部门许可:(一)施工总承包资质序列二级资质及铁路、通信工程施工总承包三级资质;(二)专业承包资质序列一级资质(不含公路、水运、水利、铁路、民航方面的专业承包一级资质及涉及多个专业的专业承包一级资质);(三)专业承包资质序列二级资质(不含铁路、民航方面的专业承包二级资质);铁路方面专业承包三级资质;特种工程专业承包资质。 第十一条:下列建筑业企业资质,由企业工商注册所在地设区的市人民政府住房城乡建设主管部门许可:(一)施工总承包资质序列三级资质(不含铁路、通信工程施工总承包三级资质);(二)专业承包资质序列三级资质(不含铁路方面专业承包资质)及预拌混凝土、模板脚手架专业承包资质;(三)施工劳务资质。 3.《河南省人民政府关于取消和调整省政府部门行政职权事项的决定》(豫政〔2018〕21号)“附件1 省政府决定取消和调整的行政许可事项目录”第19项:“根据《住房城乡建设部办公厅关于批准河南省开展工程保证制度和优化建筑业企业资质管理工作试点的函》(建办市函〔2017〕759号),将下列许可权限下放省辖市和部分县级住房城乡建设主管部门:专业承包资质序列一级资质(不含公路、水运、水利、铁路、民航方面的专业承包一级资质及涉及多个专业的专业承包一级资质);专业承包资质序列二级资质(不含铁路、民航方面的专业承包二级资质);铁路方面专业承包三级资质;特种工程专业承包资质。下放后保留项目名称不变。”
前置条件
无
所需材料
1.资质注销书面申请。
征收(收费)标准
不收费
法定时限
30工作日
承诺时限
5工作日
受理地点
焦作市解放区(县)王褚街道;人民路889号市政务服务和大数据管理局政务服务大厅二楼综合受理窗口
服务电话
0391-3568476
投诉机构
机关纪检室
投诉电话
0391-3557037
办理环节
责任事项
承办科室
申请
申请人通过河南省政务服务网或实体政务服务大厅窗口进行事项的申请,提交有关申请材料。
行政事项服务科
受理
工作人员通过河南政务服务网或实体政务服务大厅窗口接收申报材料。
行政事项服务科
审查
关作出决定后,应及时通知申请人审批服务事项办理结果。
行政事项服务科
决定
在办理处室审查完成后,实施部门应在承诺时限内作出是否同意申请事项的决定。
行政事项服务科
办结
实施机关作出决定后,应及时通知申请人审批服务事项办理结果。
行政事项服务科
流程图
主办:中共焦作市委机构编制委员会办公室 联系电话:0391-3569150
版权所有:中共焦作市委机构编制委员会办公室
豫ICP备15003971
焦公网安备号41080202000086